aquatlantis splendid 100
Well-known member
Dat ziet ziet er weer gelikt uit!👍
Nieuwe PH-probe (Elmetron EPS1-S)
Verlichting achter uit vind ik wel mooi staan.
Heb mijn CO2 drukregelaar na 17 jaar vervangen.
In de praktijk varieert deze tussen de 6,68 en 6.72 (dit is een zeer kleine afwijking door het gebruik van een CO2 reactor i.c.m. een hoog aantal bpm’s (180-240)
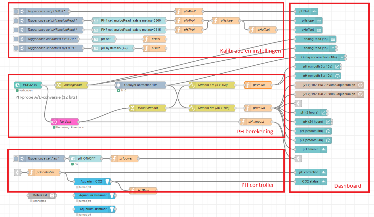
De PH controller functie in Node-Red met alle voorwaarden wanneer het CO2-magneetventiel mag worden aangestuurd.
![]()
Gebruik je een EZO ph board of een goedkope analoge?
Zelf bezig met een goedkope analoge en heb wel gemerkt dat er galvanische scheiding tussen moet zitten (simpele I2C ADC).
Die heb ik ook, via i2c was het een heel stuk stabieler.
Gebruikte hem met een reguliere arduino om te testen maar ga uiteindelijk een pi gebruiken.
Misschien dat de ADC van de esp32 wat stabieler is.
Ik ben met een Arduino-YUN gestart, echter deze heeft maar een 10-bits (0.0156PH) A/D converter, een ESP32 heeft een 12-bits (0.0039PH) resolutie
Uit ervaring weet ik dat een stabiele USB voeding nodig is ondank dat deze interface aangesloten is op de internal ESP32 3.3V,
Effe een beetje off-topic, ik heb ook bijna elke ruimte voorzien van klimaat sensoren op op basis vanESP32's met 18B20 (temperatuur) / MHZ19B (CO2) / DHT22 luchtvochtigheid)Ben nog bezig met het testen en ontwerpen.
Hardware
Deze heeft ook een RGB background verlichting.
Ik krijg enkel pieken en dalen door een bekende oorzaak, zoals in in/uit-schakelen van streamer en skimmer doordat het water rondom PH-probe ineens heftig gaat variëren en de meting sterk beïnvloedKreeg af en toe pieken en dalen van dik 3 a 4 ph afwijking.
Super mooi maar ik snap er geen drol van😂🫣Voor de ICT-ers onder ons om een idee te krijgen hoe mijn zelfbouw PH-controller werkt.
De Hardware (de output spanning van de PH-probe interface (rechts) wordt elke seconde via een ESP32 (links) in 12-bits waarde doorgestuurd via MQTT (wifii) naar Node-Red (software)
Bekijk bijlage 389430
De software (op basis van Node-Red)
Bekijk bijlage 389431
De PH berekening functie in Node-Red (De 12-bits spannings waarde van PH-interface wordt hier omgerekend naar de PH-waarde)
Bekijk bijlage 389434
De PH controller functie in Node-Red met alle voorwaarden wanneer het CO2-magneetventiel mag worden aangestuurd.
Bekijk bijlage 389435
De dashboards (kallibratie en instellingen)
Bekijk bijlage 389432Bekijk bijlage 389433
Daarnaast worden alle instellingen en meetwaarden ook nog opgeslagen in een database.
Enige reden waarom je niet gewoon een losse TO-92 temperatuur sensor gebruikt?
De berichten van vandaag sla ik even over🤓
Dat heb ik bij alle soorten micro/macro-voedings supplementen 🤔 en gebruik daarom een AIO 😀Super mooi maar ik snap er geen drol van😂🫣
De berichten van vandaag sla ik even over🤓
Ik ben me erin an het verdiepen en als ik eruit ben dan zal ik jullie via de pb uitleg geven. Ik hoop dat dit gaat lukken voor mn pensioenSuper mooi maar ik snap er geen drol van😂🫣

Jazeker daar ben ik het helemaal mee eens heb er ook echt respect voor als je dit allemaal kan.Ik ben me erin an het verdiepen en als ik eruit ben dan zal ik jullie via de pb uitleg geven. Ik hoop dat dit gaat lukken voor mn pensioen
Nee geintje, maar als je er wel verstand van hebt en het leuk vindt dan zal het vast leuk zijn om te doen.
Bekijk de onderstaande video om te zien hoe je onze site als een web app op je startscherm installeert.
Opmerking: Deze functie is mogelijk niet beschikbaar in sommige browsers.